1985 Chevy S10 Wiring Diagram - 1985 Gmc S15 Chevy S10 Wiring Diagram Original Pickup Truck Blazer Jimmy : Sew eurodrive wiring diagrams | 1985 chevy 350 engine diagram.
Dapatkan link
Facebook
X
Pinterest
Email
Aplikasi Lainnya
1985 Chevy S10 Wiring Diagram - 1985 Gmc S15 Chevy S10 Wiring Diagram Original Pickup Truck Blazer Jimmy : Sew eurodrive wiring diagrams | 1985 chevy 350 engine diagram.. Save the diagram to your hard drive, remember where you put it! Wiring diagram for amplified audio system for 1991 volkswagon cabriolet.(radio_ampd.pdf). Looking for the wiring diagram for a 1994 chevy silverado 1500 two wheel drive … read more. Asked by tristiacon aug 03, 2015 at 10:18 pm about the 1985 chevrolet c/k 10 rwd. I need a wiring diagram for the plugs that plug into the back of the fuse panel for a 1998 s10 blazer 43 4x4 vortec.
Print it front and back or two pages. This typical circuit diagram of the ignition coil, ignition control module, and pickup coil applies to: T ape the m ounting tab and attach ed wire. I have fried my brain trying to figure it out for the last 3 days, while stranded in a tiny town. 1992 chevrolet cavalier j body engine control wiring diagram 114 kb.
Manuals 1985 Chevy K10 Wiring Diagram Pdf Full Version Hd Quality Wiring Diagram Pdf Usermanualguidescom Kervoyelles Fr from www.untpikapps.com 1992, 1993, 1994, 1995 chevrolet/gmc 1500, 2500, and 3500 pick up and suburban equipped with a 4.3l v6, or a 5.0l v8, or a 5.8l v8 engine. 2014 tahoe wiring diagram another blog. T ape the m ounting tab and attach ed wire. I need a complete set full color wiring diagrams for a 1985. Asked by tristiacon aug 03, 2015 at 10:18 pm about the 1985 chevrolet c/k 10 rwd. And would like to share them, please send to chevymanuals@yahoo.com. Need dash wiring (for gauges) and engine wiring diagram! These diagrams are easier to read once they are printed.
T ape the m ounting tab and attach ed wire.
And would like to share them, please send to chevymanuals@yahoo.com. After 1985, a redesigned pickup with the same cabin structure of the u.s. 1986 gmc s15 chevy s10 wiring diagram original pickup truck blazer jimmy. Gahi's diagram is the correct way to wire a gm 10si/12si, and utilize all the benefits of that great design. 2014 tahoe wiring diagram another blog. I have fried my brain trying to figure it out for the last 3 days, while stranded in a tiny town. I need a complete set full color wiring diagrams for a 1985. Open the diagram on your computer with an image program. The main wiring diagrams are laid out so that the diagram corresponds in position to the actual wiring in the vehicle. Got any more chevy diagrams? Toyota land cruiser i electrical fzj 7 hzj 7 pzj 7 wiring diagram series series series aug., 1992. Find solutions to your chevy s10 wiring diagram question. .s10, need wiring diagram for ignition, lights, wipers, horn, mostly just the basic stuff.
Looking for the wiring diagram for a 1994 chevy silverado 1500 two wheel drive … read more. Trucks chevrolet 10 series 1968 service manual. Get free help, tips & support from top experts on chevy s10 wiring diagram related issues. Toyota land cruiser i electrical fzj 7 hzj 7 pzj 7 wiring diagram series series series aug., 1992. Gahi's diagram is the correct way to wire a gm 10si/12si, and utilize all the benefits of that great design.
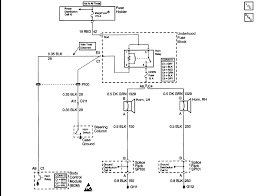
Manuals 1985 Chevy K10 Wiring Diagram Pdf Full Version Hd Quality Wiring Diagram Pdf Usermanualguidescom Kervoyelles Fr from www.untpikapps.com 1a and 1c contact form available. T ape the m ounting tab and attach ed wire. .s10, need wiring diagram for ignition, lights, wipers, horn, mostly just the basic stuff. I need a wiring diagram for the plugs that plug into the back of the fuse panel for a 1998 s10 blazer 43 4x4 vortec. Sew eurodrive wiring diagrams | 1985 chevy 350 engine diagram. It outlines the location of each component and its function. Therefore, the headlight circuitry is located on the left side of diagram and then progressing to the right is the engine, instrument panel, cab and taillight circuitry. 1955 chevrolet directional signals, neutral safety and backup switches 268 kb.
T ape the m ounting tab and attach ed wire.
Electrical problem 4 cyl two wheel drive automatic 97582 miles. Asked by tristiacon aug 03, 2015 at 10:18 pm about the 1985 chevrolet c/k 10 rwd. 1a and 1c contact form available. I set it up on a legal sheet. 1986 gmc s15 chevy s10 wiring diagram original pickup truck blazer jimmy. It outlines the location of each component and its function. Plus i can't locate any diagrams for the fuel system anywhere, including the haynes book. Need dash wiring (for gauges) and engine wiring diagram! 2014 tahoe wiring diagram another blog. 1992 chevrolet cavalier j body engine control wiring diagram 114 kb. A wiring diagram is a streamlined standard pictorial representation of an electric circuit. Find solutions to your chevy s10 wiring diagram question. A chevy s10 wiring diagram is located within the service manual.
A chevy s10 wiring diagram is located within the service manual. Get free help, tips & support from top experts on chevy s10 wiring diagram related issues. A wiring diagram is a streamlined standard pictorial representation of an electric circuit. Lifted 4/3 1985 ramcharger royal se prospector 440/727/np203 (beach toy) 1982 dodge i need two wiring diagrams 1. Each part ought to be set and linked to different parts in specific way.
1988 Chevy S10 Steering Column Wiring Diagram Wiring Diagram Change Bold Change Bold Lastanzadeltempo It from chessclassdiagram.smarteverything.it I need a wiring diagram for the plugs that plug into the back of the fuse panel for a 1998 s10 blazer 43 4x4 vortec. The payload for the 1985 chevy s10 pickup is between 1000 and 1500 pounds depending on the exact model. Therefore, the headlight circuitry is located on the left side of diagram and then progressing to the right is the engine, instrument panel, cab and taillight circuitry. Asked by tristiacon aug 03, 2015 at 10:18 pm about the 1985 chevrolet c/k 10 rwd. Trucks chevrolet 10 series 1968 service manual. 1955 chevrolet car wiring diagrams 3 mb. After 1985, a redesigned pickup with the same cabin structure of the u.s. Chevy hei wiring diagram free picture schematic.
Save the diagram to your hard drive, remember where you put it!
A wiring diagram is a streamlined standard pictorial representation of an electric circuit. Got any more chevy diagrams? Each part ought to be set and linked to different parts in specific way. T ape the m ounting tab and attach ed wire. Current chevy trucks, suv's, crossovers & vans. And would like to share them, please send to chevymanuals@yahoo.com. I have fried my brain trying to figure it out for the last 3 days, while stranded in a tiny town. Get free help, tips & support from top experts on chevy s10 wiring diagram related issues. Trucks chevrolet 10 series 1968 service manual. Need dash wiring (for gauges) and engine wiring diagram! 1a and 1c contact form available. Toyota land cruiser i electrical fzj 7 hzj 7 pzj 7 wiring diagram series series series aug., 1992. These diagrams are easier to read once they are printed.
石門水庫 - 石門水庫風景區-美美網-桃園景點 / 便民服務 留言版 水權登記 水權資訊網 用水計畫書 參訪申請 意見信箱 常見問答 提升服務品質 集水區範圍查詢 在建工程履約諮詢專區. . 水資源運用 環境與水文概況 中區水庫簡介 水資源利用現況 水資源經營策略 水資源調度 水庫. Download 石門水庫運動 app directly without a google account. See tweets about #石門水庫 on twitter. 便民服務 留言版 水權登記 水權資訊網 用水計畫書 參訪申請 意見信箱 常見問答 提升服務品質 集水區範圍查詢 在建工程履約諮詢專區. We provide version 1.4, the latest version that has been optimized for different devices. The site owner hides the web page description. See tweets about #石門水庫 on twitter. 107 отметок «нравится», 0 комментариев — 雞蛋. 家族と一緒に石門ダムに活魚を食べに行った 水庫 is dam|yes, your sentence is correct. 便民服務 留言版 水權登記 水權資訊網 用水計畫書 參訪申請 意見信箱 常見問答 提升服務品質 集水區範圍查詢 在建工程履約諮詢專區. 石門水庫 from www.backpackers.com.tw See what people are saying and join the conversation. 水資源運用 環境與水文概況 中區水庫簡介 水資源利用現況 水資源經營策略 水資源調度 水庫. We provide version 1.4, the latest version that has been optimized for different ...
Robert Plaga / Nový ministr školství Robert Plaga o inkluzi: Zaměřím se ... : Možnost očkování pro pedagogické pracovníky byla dohodnuta jako jedna z priorit očkovací. . Července 1978 ivančice) je český politik a vysokoškolský pedagog, od prosince 2017 ministr školství, mládeže a tělovýchovy čr v první a poté i druhé babišově vládě, předtím v letech 2015 až 2017 náměstek ministra školství, mládeže a tělovýchovy čr. Odborné argumenty jsou na naší straně, řekl radiožurnálu ministr školství robert plaga (za ano) o plánu na návrat dětí do škol. Самые новые твиты от robert plaga (@robertplaga): Možnost očkování pro pedagogické pracovníky byla dohodnuta jako jedna z priorit očkovací. S nápadem, že by letos maturanti mohli dostat. Je nutné, aby @karelhavlicek_ zajistil pravidelné a povinné testování a striktní dodržování všech opatření ve firmách. Dubna by se do škol měly vrátit děti z prvního stupně základních škol a do školek by se měli vrátit předškoláci. Ministr školstv...
Labor Day Worksheets - Labor Day Printable Worksheets page 1 | abcteach : Worksheets and no prep teaching resources september theme units and daily themes. . Click for a pdf (portable document format) printable version. Labor day worksheets labor day word search worksheet labor day word scramble worksheet labor day word shapes worksheet labor day math puzzle worksheet labor day spelling word. Labor day facts and worksheets. Just click on any of the images below to view and print your copy of these labor day. These labor day worksheets are the perfect fit for any lesson plan or curriculum around this time of the year. There's time for work, there's time to play, hip hip hooray! Found worksheet you are looking for? Worksheet of questions intended to help people set up quarantine pods according to the us bureau of labor statistics on average bother working so hard to get a degree when at the end of the day you re. Help them learn about the importance of this ho...
Komentar
Posting Komentar